Item Secure Native App
Item Secure Pvt. Lt.

Item Secure Native App
Item Secure Pvt. Lt.

Item Secure Native App
Item Secure Pvt. Lt.

Background
Industry
B2C | Mobile App
Role
Senior Product Designer
Timeline
11 Months
The item secure app is a novel aggregator platform for pest control businesses across India. The vision is to have different agencies work at a competitive rate on a single platform, and to have wider range of options for the users to select from. Using this app users can find short term and long term solutions to their pest problems within minutes from anywhere in the world.
Background
Industry
B2C | Mobile App
Role
Senior Product Designer
Timeline
11 Months
The item secure app is a novel aggregator platform for pest control businesses across India. The vision is to have different agencies work at a competitive rate on a single platform, and to have wider range of options for the users to select from. Using this app users can find short term and long term solutions to their pest problems within minutes from anywhere in the world.
Background
Industry
B2C | Mobile App
Role
Senior Product Designer
Timeline
11 Months
The item secure app is a novel aggregator platform for pest control businesses across India. The vision is to have different agencies work at a competitive rate on a single platform, and to have wider range of options for the users to select from. Using this app users can find short term and long term solutions to their pest problems within minutes from anywhere in the world.
Problem Statement
To create a mobile service experience for users to browse pest control/ termite control services, select from a range of service providers (based on comparative ratings/ reviews and pricing), initiate checkout and complete bookings.
Problem Statement
To create a mobile service experience for users to browse pest control/ termite control services, select from a range of service providers (based on comparative ratings/ reviews and pricing), initiate checkout and complete bookings.
Problem Statement
To create a mobile service experience for users to browse pest control/ termite control services, select from a range of service providers (based on comparative ratings/ reviews and pricing), initiate checkout and complete bookings.
Research
Understanding the stakeholders
The first step is to understand who is going to use the app, why and what are going to be their requirements when they are on this app. Understanding the demographics of the stakeholders helps us design according to their point of view. Here there will primarily be three stakeholders - The host i.e. Item Secure, the users and on-boarded agencies/ businesses.
Research
Understanding the stakeholders
The first step is to understand who is going to use the app, why and what are going to be their requirements when they are on this app. Understanding the demographics of the stakeholders helps us design according to their point of view. Here there will primarily be three stakeholders - The host i.e. Item Secure, the users and on-boarded agencies/ businesses.
Research
Understanding the stakeholders
The first step is to understand who is going to use the app, why and what are going to be their requirements when they are on this app. Understanding the demographics of the stakeholders helps us design according to their point of view. Here there will primarily be three stakeholders - The host i.e. Item Secure, the users and on-boarded agencies/ businesses.
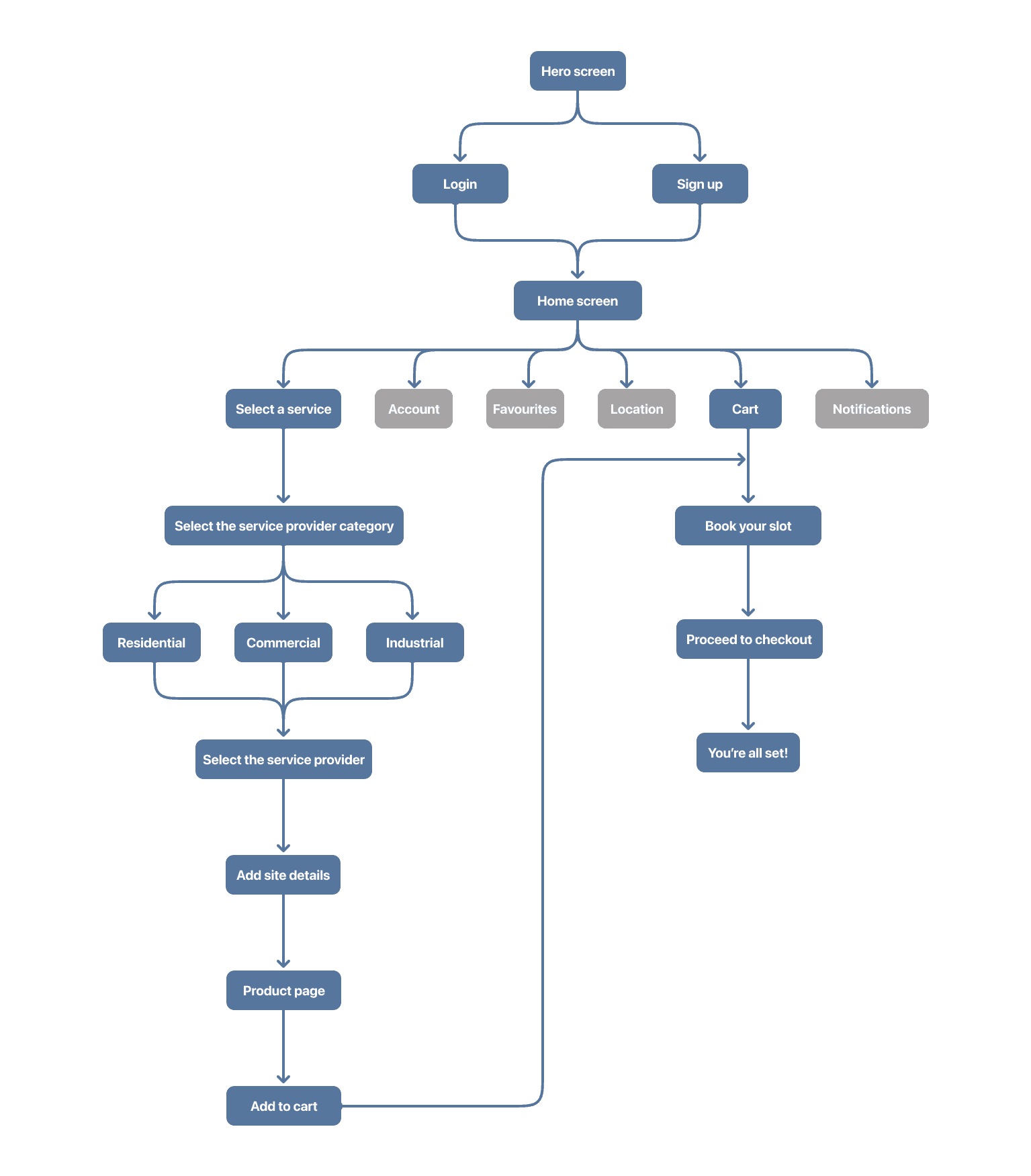
User Journey
Information architecture & User flow
This process was helpful for me to understand how a user will navigate through this app and what decisions will they make at what point of time, and lack of what functionalities or options could be a major turn off.
User Journey
Information architecture & User flow
This process was helpful for me to understand how a user will navigate through this app and what decisions will they make at what point of time, and lack of what functionalities or options could be a major turn off.
User Journey
Information architecture & User flow
This process was helpful for me to understand how a user will navigate through this app and what decisions will they make at what point of time, and lack of what functionalities or options could be a major turn off.



Design Principles
After the initial research and user interviews, we came up with a set of design principles to admit while designing.
The app entails a minimalistic design that expresses clarity and simplicity to its users.
Its user friendly interface and vibrant highlight colours endorse a better user experience.
The background, typography, use of icons/ graphics, and colours used work towards a more accessible design.
Design Principles
After the initial research and user interviews, we came up with a set of design principles to admit while designing.
The app entails a minimalistic design that expresses clarity and simplicity to its users.
Its user friendly interface and vibrant highlight colours endorse a better user experience.
The background, typography, use of icons/ graphics, and colours used work towards a more accessible design.
Design Principles
After the initial research and user interviews, we came up with a set of design principles to admit while designing.
The app entails a minimalistic design that expresses clarity and simplicity to its users.
Its user friendly interface and vibrant highlight colours endorse a better user experience.
The background, typography, use of icons/ graphics, and colours used work towards a more accessible design.



Iteration for product screens
Iteration for product screens
Iteration for service provider screens
Iteration for service provider screens
Prototyping & Testing
High-fidelity prototypes were created to simulate the final product as closely as possible, incorporating all key features and user interactions. These prototypes included detailed layouts of the on boarding, home screen, service selection, provider comparison, and booking flow.
Prototyping & Testing
High-fidelity prototypes were created to simulate the final product as closely as possible, incorporating all key features and user interactions. These prototypes included detailed layouts of the on boarding, home screen, service selection, provider comparison, and booking flow.
Prototyping & Testing
High-fidelity prototypes were created to simulate the final product as closely as possible, incorporating all key features and user interactions. These prototypes included detailed layouts of the on boarding, home screen, service selection, provider comparison, and booking flow.
On-Boarding Screen
The welcome screen serves as the user's first interaction with the application. This screen aims to provide an inviting and user friendly approach. To eliminate the prolonged registration process, we incorporated a quick and easy sign up process to ensure user security and convenience.
Home Screen
The home screen provides users with a streamlined interface to access pest control services quickly and efficiently. The design focuses on usability and visual clarity to ensure a seamless user experience.
Service Screen
Selecting services and the services providers is the main focus of this app. We have been able to bring together the simplest and most convenient way to lead the users.
Product Screen
The final decision-making screen is the product page, where users can view the service provider's pricing, along with ratings, reviews, and FAQs related to the service.
Checkout Process
The journey comes to an end with these screens and we would want that our users should feel like the entire process is hassle free. Asking minimum information during payment and booking time slots minimizes user drop off rates. It also becomes important to highlight the necessary information.
Conclusion
The iterative design process enabled us to create a product that was not only intuitive and visually appealing but also highly effective in addressing user needs. The B2C designs garnered positive feedback from both users and stakeholders, demonstrating their alignment with user expectations and business objectives. However, it became evident that, while the B2C aspect was strong, the business required a more robust B2B strategy to thrive in the competitive market. To ensure long-term success, we recognised the need to shift focus toward strengthening the B2B segment, aligning it with market demands and business goals.
Conclusion
The iterative design process enabled us to create a product that was not only intuitive and visually appealing but also highly effective in addressing user needs. The B2C designs garnered positive feedback from both users and stakeholders, demonstrating their alignment with user expectations and business objectives. However, it became evident that, while the B2C aspect was strong, the business required a more robust B2B strategy to thrive in the competitive market. To ensure long-term success, we recognised the need to shift focus toward strengthening the B2B segment, aligning it with market demands and business goals.
Conclusion
The iterative design process enabled us to create a product that was not only intuitive and visually appealing but also highly effective in addressing user needs. The B2C designs garnered positive feedback from both users and stakeholders, demonstrating their alignment with user expectations and business objectives. However, it became evident that, while the B2C aspect was strong, the business required a more robust B2B strategy to thrive in the competitive market. To ensure long-term success, we recognised the need to shift focus toward strengthening the B2B segment, aligning it with market demands and business goals.
On-Boarding Screen
The welcome screen serves as the user's first interaction with the application. This screen aims to provide an inviting and user friendly approach. To eliminate the prolonged registration process, we incorporated a quick and easy sign up process to ensure user security and convenience.
Home Screen
The home screen provides users with a streamlined interface to access pest control services quickly and efficiently. The design focuses on usability and visual clarity to ensure a seamless user experience.
Service Screen
Selecting services and the services providers is the main focus of this app. We have been able to bring together the simplest and most convenient way to lead the users.
Product Screen
The final decision-making screen is the product page, where users can view the service provider's pricing, along with ratings, reviews, and FAQs related to the service.
Checkout Process
The journey comes to an end with these screens and we would want that our users should feel like the entire process is hassle free. Asking minimum information during payment and booking time slots minimizes user drop off rates. It also becomes important to highlight the necessary information.